THz(テラヘルツ)光学部品

当社の透過THz光学部品は、金属シート状の一体加工されたものを特殊な枠に装着することにより平坦性を実現しています。最大の特徴は、自立型(free standing)金属メッシュ構造であることで、高い透過特性を実現しています。また、確立された金属加工技術を基盤としているため、メッシュパターンはミクロンメートルオーダーの精度を持っており、構造的に堅牢で非常に高精度な光学部品を実現しています。


ワイヤーグリッド(偏光子)

製品名:高消光比ワイヤーグリッド MWG40FAシリーズ (1THz帯域)

商品名:MWG40FA-I MWG40FA-II MWG40FA-III

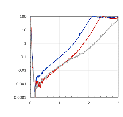
高消光比ワイヤーグリッド
特徴
  • 金めっき処理により高透過率を実現
  • 積層構造により高遮断率を実現
  • 外径50㎜、光学径40㎜(有効径は35㎜程度)
  • 市販の偏光子ホルダーに装着可能(例:シグマ光機PH-50-ARS)

光強度透過率(%)

光強度透過率(%)

周波数(THz)

新開発ワイヤーグリッド(偏光子)の透過配置透過特性(THz-TDS測定) 電動強度透過率グラフ

新開発ワイヤーグリッド(偏光子)の遮断配置透過特性(THz-TDS測定)

製品名:ワイヤーグリッド MWG40シリーズ(1THz帯域)

商品名:MWG40-IA MWG40-IIA MWG40-IIIA

特徴
  • 金めっき処理により高機能化を実現
  • 外径50㎜、光学径40㎜(有効径は35㎜程度)
  • 市販の偏光子ホルダーに装着可能(例:シグマ光機PH-50-ARS)

光強度透過率(%)

周波数(THz)

ワイヤーグリッド(偏光子)の透過配置透過特性(THz-TDS測定) 電動強度透過率グラフ

ワイヤーグリッド(偏光子)の遮断配置透過特性(THz-TDS測定)

 

製品名:ワイヤーグリッド EWG40シリーズ(6THz帯域)

商品名:EWG-6T

特徴
  • 外径50㎜、光学径40㎜(有効径は35㎜程度)
  • 市販の偏光子ホルダーに装着可能(例:シグマ光機PH-50-ARS)

光強度透過率(%)

周波数(THz)

ワイヤーグリッド(偏光子)の透過配置透過特性(THz-TDS測定) 電動強度透過率グラフ

ワイヤーグリッド(偏光子)の遮断配置透過特性(THz-TDS測定)

 

バンドパスフィルター

製品名:バンドパスフィルター

バンドパスフィルター

製品例 MMBPF40-1000

フィルターシート

フィルターシート MMBPF40-600

特徴
  • 空孔の最適配置設計により、高透過率を実現
  • 堅牢な一体化した金属シート構造
  • 外径50㎜、光学径40㎜(有効径は35㎜程度)
  • 半値幅は、中心周波数の約1/3
  • 指定の中心周波数を提供可能
中心周波数 型番 中心周波数 型番
100GHz MMBPF40-100 1THz MMBPF40-1000
200GHz MMBPF40-200 1.2THz MMBPF40-1200
300GHz MMBPF40-300 1.4THz MMBPF40-1400
400GHz MMBPF40-400 1.6THz MMBPF40-1600
500GHz MMBPF40-500 1.8THz MMBPF40-1800
600GHz MMBPF40-600 2THz MMBPF40-2000
800GHz MMBPF40-800 3THz MMBPF40-3000

光強度透過率(%)

バンドパスフィルター測定グラフ

周波数(THz)

(THz-TDSによる測定値)

MMBPF-300
MMBPF-600
MMBPF-1000
MMBPF-2000
フィルターシート

フィルターシート MMBPF60-800

バンドパスフィルター MMBPF60シリーズNew
  • 空孔の最適配置設計により、高透過率を実現
  • 堅牢な一体化した金属シート構造
  • 外径80㎜、光学径60㎜(有効径は60㎜程度)
  • 半値幅は、中心周波数の約1/3
  • 指定の中心周波数を提供可能
中心周波数 型番 中心周波数 型番
100GHz MMBPF60-100 1THz MMBPF60-1000
200GHz MMBPF60-200 1.2THz MMBPF60-1200
300GHz MMBPF60-300 1.4THz MMBPF60-1400
400GHz MMBPF60-400 1.6THz MMBPF60-1600
500GHz MMBPF60-500 1.8THz MMBPF60-1800
600GHz MMBPF60-600 2THz MMBPF60-2000
800GHz MMBPF60-800    

短波長域遮断フィルム

製品名:BPPフィルム

BPPフィルム
特徴
  • ブラックポリエチレンより優れた遮光特性
  • ポリエチレン以上の延性の小ささ、引っ張りに対する剛性の高さを実現
  • ポロエチレン以上の耐熱性を実現
  • 規格品: 幅300㎜×長さ10m、シート厚さは60µm
  • ご要求のシート形状に沿える場合あり

光強度透過率(%)

BPPフィルムの透過特製波長測定グラフ

波長(μm)

BPPフィルムの透過特製(FT-IRによる測定値)

光強度透過率(%)

BPPフィルムの透過特製周波数測定グラフ

周波数(THz)

BPPフィルムの透過特製(FT-IRによる測定値)